多所高校研招报考政策有调整!

2025年09月26日 14:31

一批招生单位研招报考政策有调整

一起来看

图片


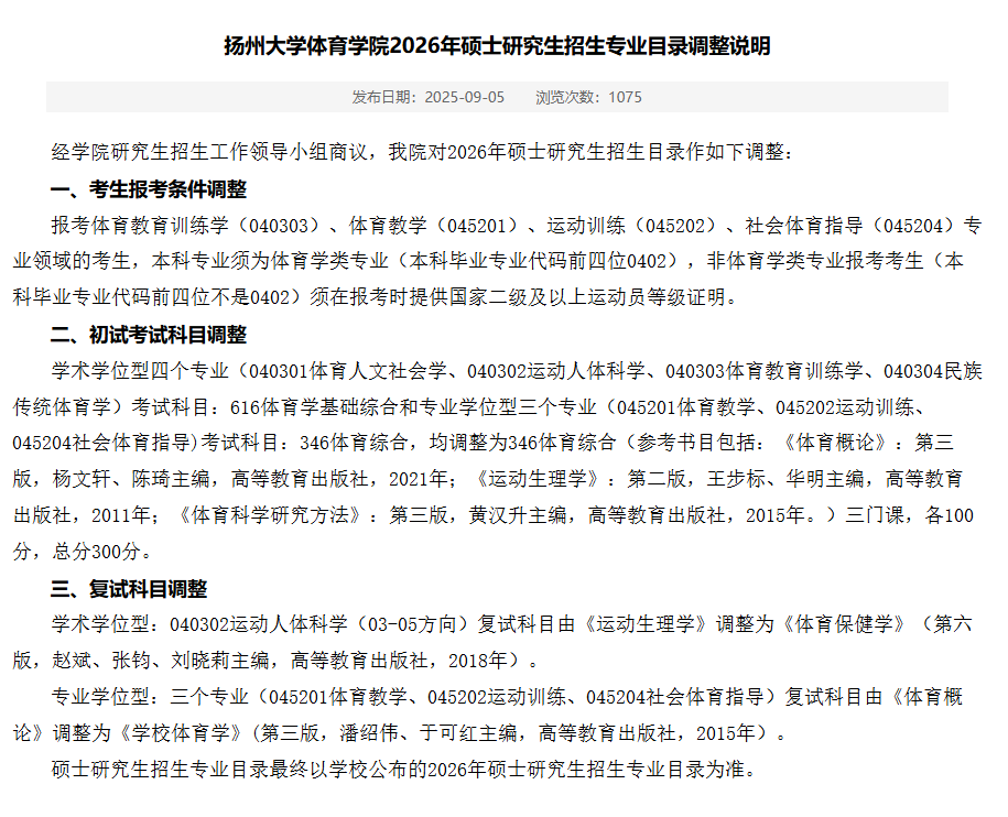
扬州大学体育学院


图片


武汉体育学院


图片


中央民族大学


图片


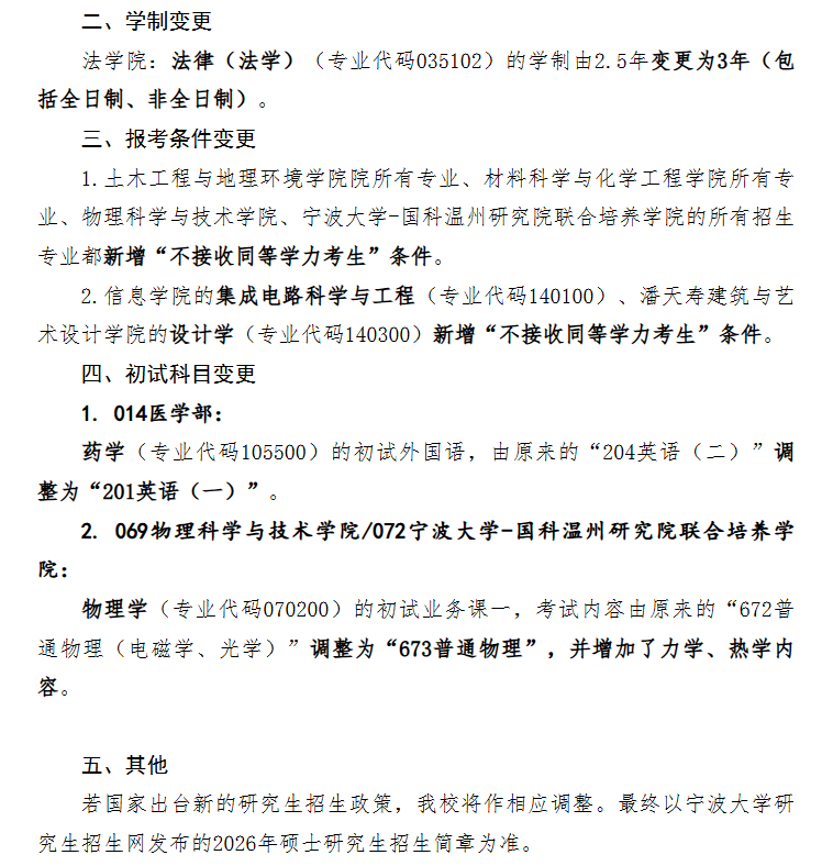
宁波大学


图片
图片


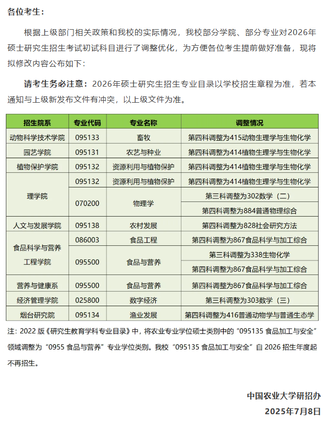
中国农业大学


图片


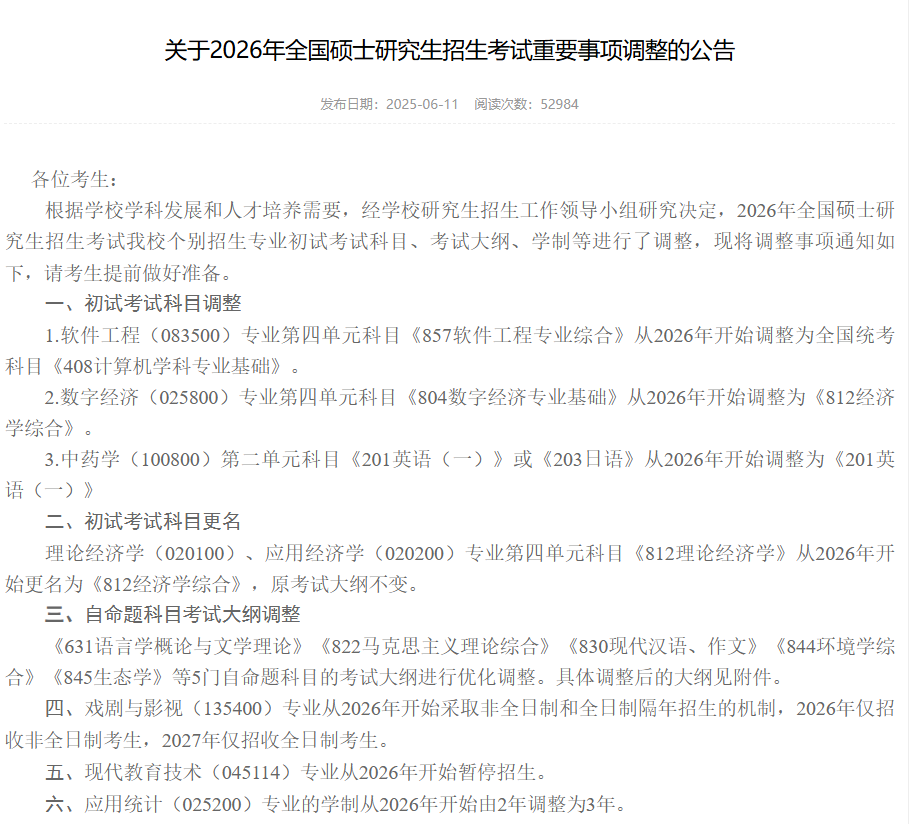
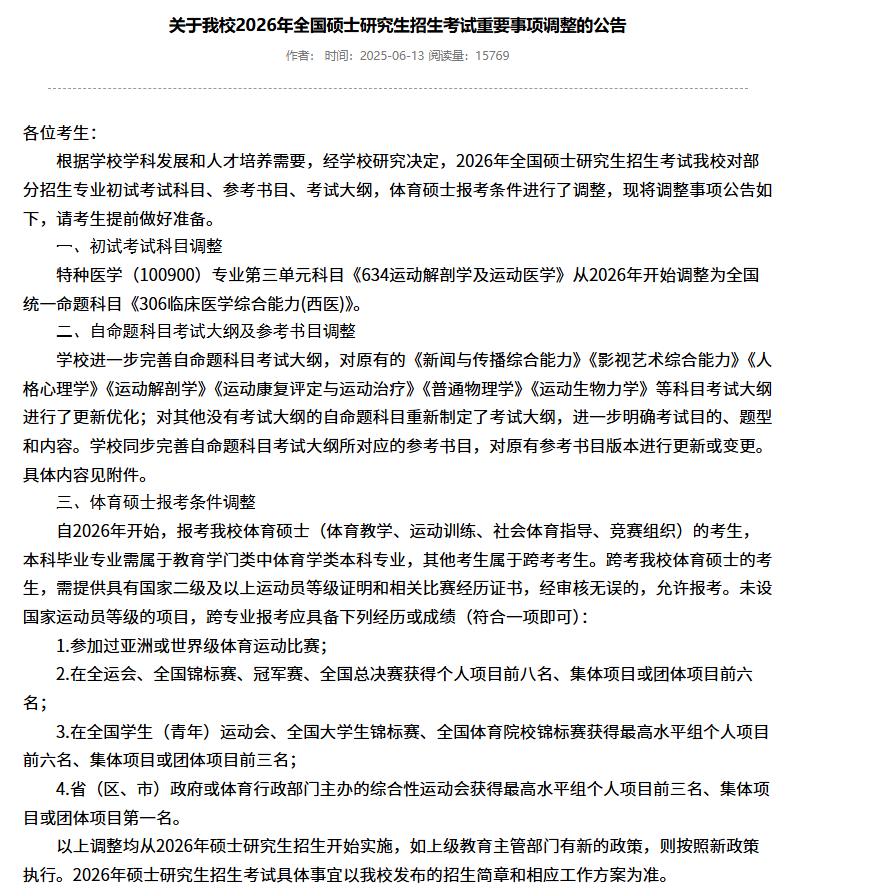
南华大学


图片


转扩!周知!



编辑 | 刘娜

审核 | 吴敏

来源 | 四川省教育考试院

0

评论

0 条评论 手机发评论