@温江区家长!2021年义务教育阶段学校招生入学实施细则来了!速看!
2021年03月02日 20:22
“
为切实做好温江区2021年义务教育阶段学校招生入学工作,根据《中华人民共和国义务教育法》《中共中央国务院关于深化教育教学改革全面提高义务教育质量的意见》精神,按照《成都市教育局关于做好义务教育阶段学校招生入学工作的通知》(成教办〔2021〕1号)文件要求,制定本细则。
”
#1
工作原则
#2
工作实施
#3
工作要求
成都市温江区教育局
2021年3月1日

别走!
两个附件在向你招手啦!

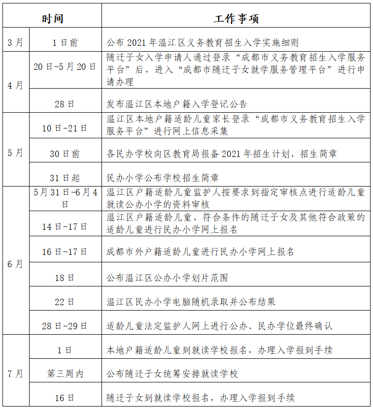
成都市温江区2021年
小学入学日程安排

(点击可查看大图哟)

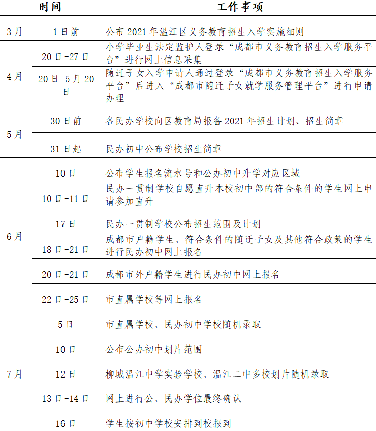
成都市温江区2021年
小升初入学日程安排

(点击可查看大图哟)




0
评论