首页>推荐 > 正文

温江区公布最新食品抽检结果,13批次样品不合格!看看有你买过的吗?

来源:温江区市场监督管理局 2021年09月14日 11:30


市场监管在你身边

聚焦大市场 服务高质量

关注

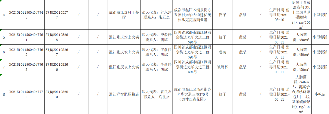
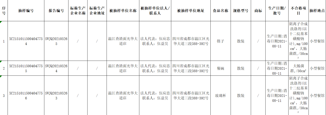
温江区市场监督管理局组织开展辖区内食品监督抽检工作,此次抽检公示46批次,合格33批次,不合格13批次,发现的主要问题为餐具中大肠菌群、阴离子合成洗涤剂(以十二烷基苯磺酸钠计),雪糕中大肠菌群不符合国家食品安全标准。

33批次合格样品名单

点击可查看大图


13批次不合格样品名单

点击可查看大图


编辑 | 温江区市场监督管理局



0

评论

0 条评论 手机发评论