省属事业单位公开招聘,一大波岗位来了!
省属事业单位公开招聘啦
四川省食品检验研究院
四川省市场监督管理局数据应用中心
四川省产品质量监督检验检测院
四川省化工质量安全检测研究院
四川省市场监督管理局
食品安全检查技术中心
四川省特种设备检验研究院
6家单位正在招聘
报名时间为即日起至9月28日
四川天府新区华阳街道
兴隆街道、正兴街道
面向社会公开招聘编外聘用人员
四川省食品检验研究院
考核招聘岗位及名额
招聘岗位及名额:食品质量检验人员5名。
岗位类别:专业技术。
报名
1.报名方式:采取现场报名方式。
2.报名时间:自本公告发布之日起至2023年9月28日17:00,逾期不再受理。(现场接收报名材料时间:工作日9:00-12:00,13:00-17:00)。
联系方式:苏颖老师,电话:028-81059010。
3.报名地点:成都市郫都区高新西区百叶路18号,办公楼5楼506室。
4.报名提交材料
(上下滑动查看)
扫描二维码查看附件↓
四川省市场监督管理局数据应用中心
考核招聘岗位及名额
招聘岗位及名额:电子信息应用人员1名。
岗位类别:专业技术。
报名
报名方式
采取现场报名方式。
报名时间
自本公告发布之日起,有效期至2023年9月28日,逾期不再受理(现场接收报名材料时间:工作日9:00-12:00,14:00-17:00)。
报名地点和联系方式
报名地点:
成都市成华区东风路北二巷4号四川省市场监督管理局1号楼1203室。
联系方式:
联系人:付老师,电话:028-86607585(工作日9:00-12:00,14:00-17:00)
报名时所需资料
应聘人员持以下资料在规定的时间内到指定地点报名:
(上下滑动查看)
扫描二维码查看附件↓
四川省产品质量监督检验检测院
考核招聘岗位及名额
招聘岗位及名额:质量检验人员5名
岗位类别:专业技术
网上报名
报名时间
自本公告发布之日至2023年9月28日。逾期不再受理。(工作日9:00-12:00,13:00-17:00)
报名方式
本次公开考核招聘仅采用网络报名方式进行,不组织现场报名。应聘人员可登录四川省人力资源和社会保障厅官网(http://rst.sc.gov.cn/)“人事考试”专栏、四川省市场监督管理局(http://scjgj.sc.gov.cn/)、四川省产品质量监督检验检测院(http://www.spqi.com.cn/)查看招聘公告。
报名电子邮箱:sczjrlzyb@163.com。
报名要求
(上下滑动查看)
扫描二维码查看附件↓
四川省化工质量安全检测研究院
考核招聘岗位和名额
招聘岗位及名额:化学品检验检测人员3名。
岗位类别:专业技术。
报名
报名方式
采取现场报名方式。
报名时间
自本公告发布之日起,至2023年9月28日,逾期不再受理(现场接收报名材料时间:工作日9:00-12:00,13:00-17:00)。
报名地点和联系方式
1.报名地点:
成都市青羊区东门街2号四川省化工质量安全检测研究院2楼办公室。
2.联系方式:
联系人:李老师,电话:028-84443715。
报名时所需资料
应聘人员持以下资料在规定的时间内到指定地点报名:
(上下滑动查看)
扫描二维码查看附件↓
四川省市场监督管理局
食品安全检查技术中心
考核招聘岗位和名额
招聘岗位及名额:食品安全检查员1名。
岗位类别:专业技术岗位。
报名
报名方式
采取现场报名方式。
报名时间
自本公告发布之日至2023年9月28日,逾期不再受理。(工作日9:00-12:00,14:00-17:00)。
报名地点和联系方式
1.报名地点:
四川省市场监督管理局玉沙路办公区2号楼3楼3001办公室(成都市锦江区玉沙路118号)。
2.联系方式:
联系人:郑老师,电话:028-86753822
报名时所需资料
应聘人员持以下资料在规定的时间内到指定地点报名:
(上下滑动查看)
扫描二维码查看附件↓
四川省特种设备检验研究院
考核招聘岗位和名额
招聘岗位及名额:特种设备检验检测人员3名
岗位类别:专业技术
报名
报名方式
采取现场报名方式,每人限报一个岗位。
报名时间
自本公告发布之日起至2023年9月28日,逾期不再受理。(现场接收报名材料时间:工作日9:00-12:00,13:00-17:00)
报名地点和联系方式
1.报名地点:
成都市龙泉驿区成龙大道三段788号四川省特种设备检验研究院主楼7楼718室。
2.联系方式:
联系人:杜老师,电话:028-60607708。
报名时所需资料
应聘人员持以下资料在规定的时间内到指定地点报名:
(上下滑动查看)
扫描二维码查看附件↓
四川天府新区
华阳街道、兴隆街道、正兴街道
新兴街道、永兴街道、籍田街道、万安街道
招聘岗位及人数
西南石油大学
招聘岗位、名额及待遇
(一)本次招聘均在事业单位经批准设置的岗位内招聘,招聘名额为21名。具体岗位见附件《岗位和条件要求一览表》。
(二)学校对招聘人员实行岗位聘用制,纳入事业编制管理,通过本次公招专职辅导员岗位聘用人员来校报到后,从签订聘用合同时间起,须全职在我校辅导员岗位上工作满8年。
(三)学校根据招聘人员受聘岗位发放岗位工资、薪级工资和政策性津补贴,绩效工资按学校有关规定执行。
报名
本次公开招聘采取网上报名、网上缴费方式进行,不组织现场报名。报名方式:登录成都人事考试网(https://cdpta.cdrsigc.com)报名。
报名时间:2023年9月22日9:00至10月5日17∶00。
缴费时间:2023年9月22日9:00至10月6日17∶00。
打印准考证:2023年10月11日9:00至10月13日17∶00。
笔试时间:2023年10月14日。(具体时间见笔试准考证)
扫描二维码查看附件↓
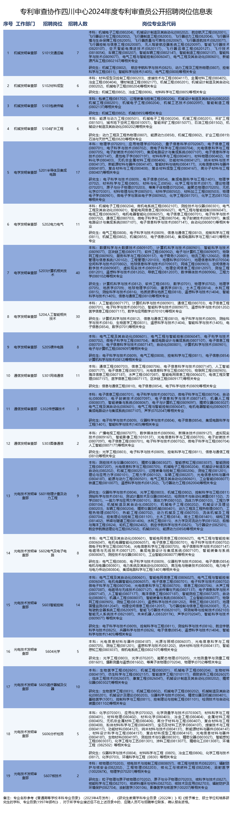
国家知识产权局专利局
专利审查协作四川中心
招聘岗位
本次公开招聘专利审查员200名,具体岗位说明和人数详见下图。
(点击图片可查看大图)
招聘程序
本次招聘流程依次为网络报名、资格审查、笔试、面试、体检考察及公示聘用。四川中心将根据报名情况,择期分批次开展笔试和面试,请密切关注四川中心网站(www.cnipa-sc.com)、短信和邮件通知,保持通讯畅通。
报名时间和方式
1.报名时间:2023年9月16日至2024年4月30日,各批次简历接收截止时间另行通知。
2.报名方式:应聘人员登录专利审查协作中心公共招聘平台(网址:http://campus.51job.com/zlsxzhaopin)查看招聘职位表,选择四川中心进行职位申请。应聘人员在公共招聘平台报名前请仔细阅读招聘须知页面,按要求进行填报。本次招聘仅接受网络报名,其它报名方式无效。
3.注意事项:应聘人员成功提交个人信息后,网申系统将会通过短信、邮件方式发送测评邀请。应聘人员须根据指引在48小时内独立完成在线测评。
人员待遇
招聘人员为编外聘用制,实行聘用合同管理。被聘用人员工资和津贴补贴按照国家有关事业单位的政策标准确定,并根据工作业绩核发绩效工资。
报名事宜
除网络报名外,本次招聘的笔试、面试、体检、公示等流程名单及内容均以四川中心官方网站(http://www.cnipa-sc.com/)招聘公告栏公布的正式通知为准。
联系电话:028-62967776、028-62967777
本公告由四川中心负责解释。
扫码查看公告原文

来源:成都发布
编辑:杨有
审核:陈倩
评论