最新!成都民生领域价费标准公布
来源:温江融媒
2023年09月10日 10:37
收费项目和收费标准

成都市公办中小学校
收费项目和收费标准
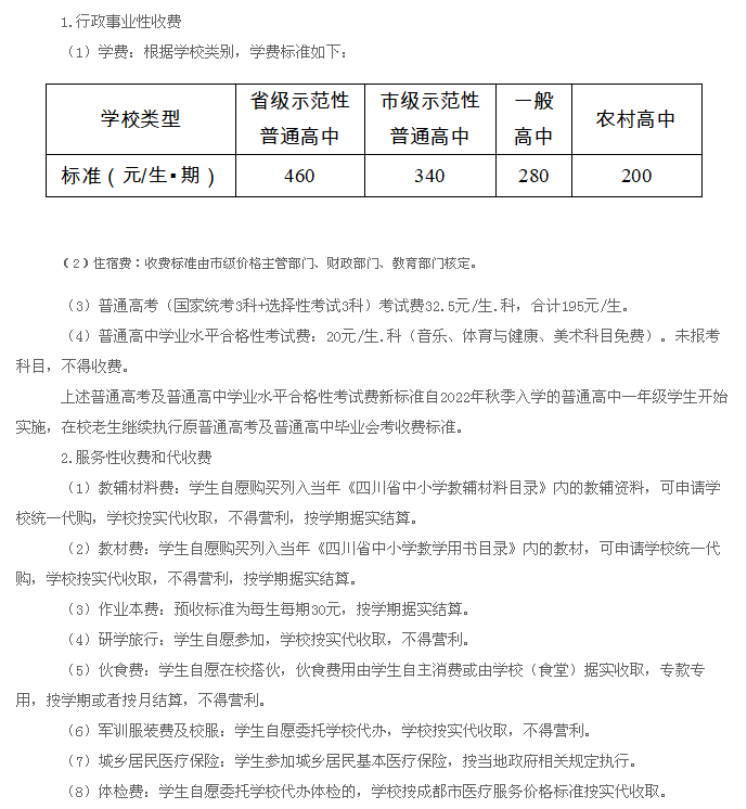
公办义务教育阶段收费项目及标准
点击大图查看
↓↓



自来水价格表
点击大图查看
↓↓
四川电网目录销售电价表
点击大图查看
↓↓
气价
实施范围:我市中心城区“5+1”区域内居民用户及执行居民气价的非居民用户
点击大图查看
↓↓
中心城区生活垃圾处理费标准
点击大图查看
↓↓
公办幼儿园收费
成都市主要旅游景区门票价格
点击大图查看
↓
👇
非占道停车收费标准
👉点击这里查看👈
占道停车收费标准
👉点击这里查看👈
医疗服务项目与价格
👉点击这里查看👈
公证服务收费
👉点击这里查看👈
殡仪服务项目及收费标准
👉点击这里查看👈

来源:成都日报
编辑:小米
审核:陈倩
0
评论