天气早知道丨阴天为主 体感舒适
来源:温江融媒
2023年08月29日 08:30
今日天气提示
8月29日,预计我区白天阴天间多云有分散阵雨,体感较为舒适,外出需带好雨具。早间最低气温20℃左右,白天最高气温27℃左右。
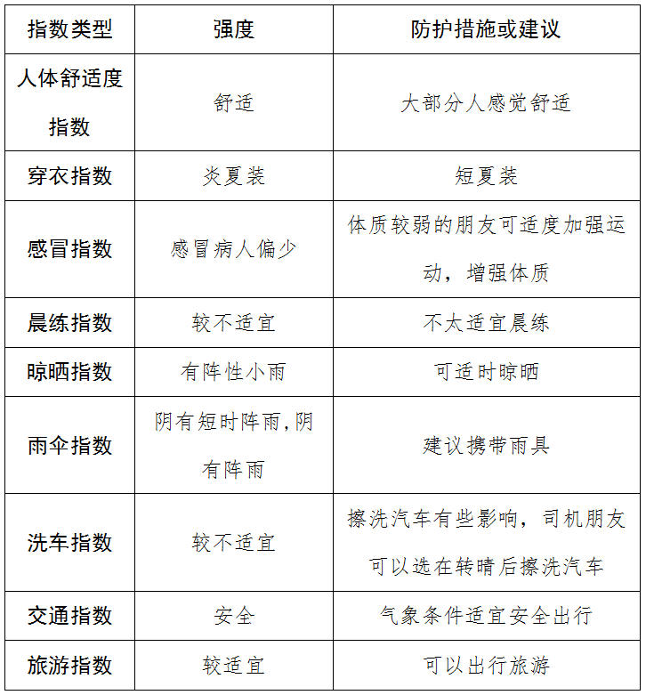
未来24小时生活指数预报
天气趋势
未来三天天气多云间阴,以分散阵雨天气为主,气温较为舒适,最高气温在29℃左右,外出可备好雨具,并注意防范局地强降水带来的影响。
8月30日(周三):多云间阴,有分散阵雨,气温21~28℃;
8月31日(周四):多云间阴,有分散阵雨,气温20~29℃;
9月1日(周五):阴天有阵雨或雷雨,个别地方大雨,气温21~26℃。

来源:温江气象
编辑:小米
审核:陈倩
0
评论