天气早知道丨阵雨频频来袭 体感依旧闷热
来源:温江融媒
2023年08月11日 08:30
8月11日,预计我区白天多云间阴,有阵雨或雷雨,个别地方大雨,强对流天气易发,气温略有升高,出门请带好雨具。早间最低气温23℃左右,白天最高气温33℃左右。


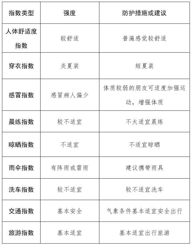
未来24小时生活指数预报

未来三天我区以阴天间多云天气为主,雷阵雨频发,阳光偶有出现,气温略有升高,傍晚和夜间易出现强对流天气,请注意加强防范,外出勤带雨伞。
8月12日(周六):雷阵雨转多云,雨量中雨,个别地方大到暴雨,气温24~33℃;
8月13日(周日):多云,夜间和傍晚有分散阵雨,气温23~33℃;
8月14日(周一):阴天间多云,有阵雨或雷雨,个别地方大雨,气温23~32℃。

来源:温江气象
编辑:赵术君
审核:陈倩
0
评论