天气早知道丨云层为主 阵雨来扰
来源:温江融媒
2023年08月10日 08:30
8月10日,预计我区白天多云间阴,有阵雨或雷雨,强对流天气易发,气温较为舒适,出门请带好雨具。早间最低气温23℃左右,白天最高气温30℃左右。


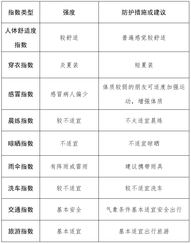
未来24小时生活指数预报

未来三天我区以阴天间多云天气为主,阵雨频发,气温波动幅度较小,午后易出现强对流天气,请注意加强防范,外出勤带雨伞。
8月11日(周五):多云间阴,有阵雨或雷雨,个别地方中到大雨,气温24~30℃;
8月12日(周六):阴天间多云,有阵雨或雷雨,气温24~31℃;
8月13日(周日):阴天间多云,有阵雨或雷雨,气温23~31℃。

来源:温江气象
编辑:赵术君
审核:陈倩
0
评论