天气早知道丨云层起势 出门勤带雨具
来源:温江融媒
2023年08月07日 08:30
今日天气提示
8月7日,预计我区白天阴天间多云,有阵雨或雷雨,强对流天气易发,气温较为舒适,出门请带好雨具。早间最低气温24℃左右,白天最高气温31℃左右。
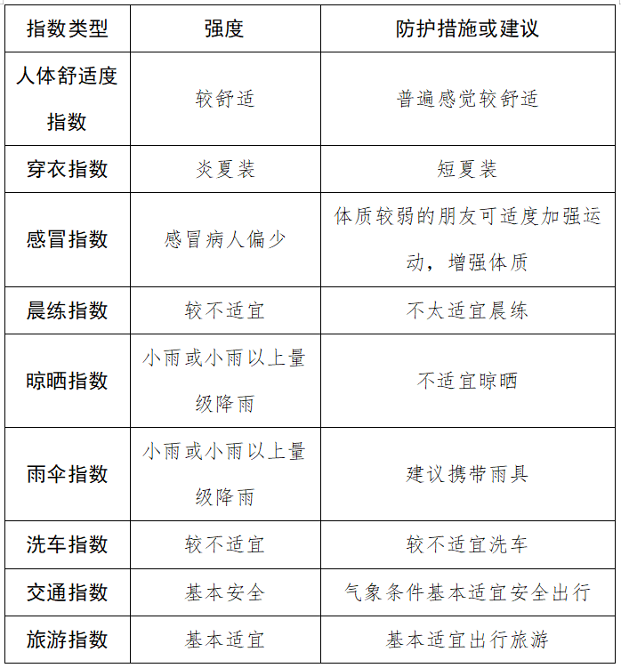
未来24小时生活指数预报
天气趋势
未来三天,我区以阴天间多云或雷阵雨天气为主,气温变化不明显,午后易出现强对流天气,请注意加强防范,外出带好雨伞,同时做好防暑、降温工作。
8月8日(周二):多云间阴,有阵雨或雷雨,气温23~33℃;
8月9日(周三):阴天间多云,有分散阵雨或雷雨,气温23~31℃;
8月10日(周四):阴天间多云,有分散阵雨或雷雨,气温23~31℃。

来源:温江气象
编辑:小米
审核:陈倩
0
评论