天气早知道丨雷雨天气持续 注意防范
来源:温江融媒
2023年07月13日 08:30
7月13日,预计我区白天阴天有阵雨或雷雨,雨量大雨到暴雨,雷雨天气持续,气温有所下降,早间最低气温23℃左右,白天最高气温26℃左右。


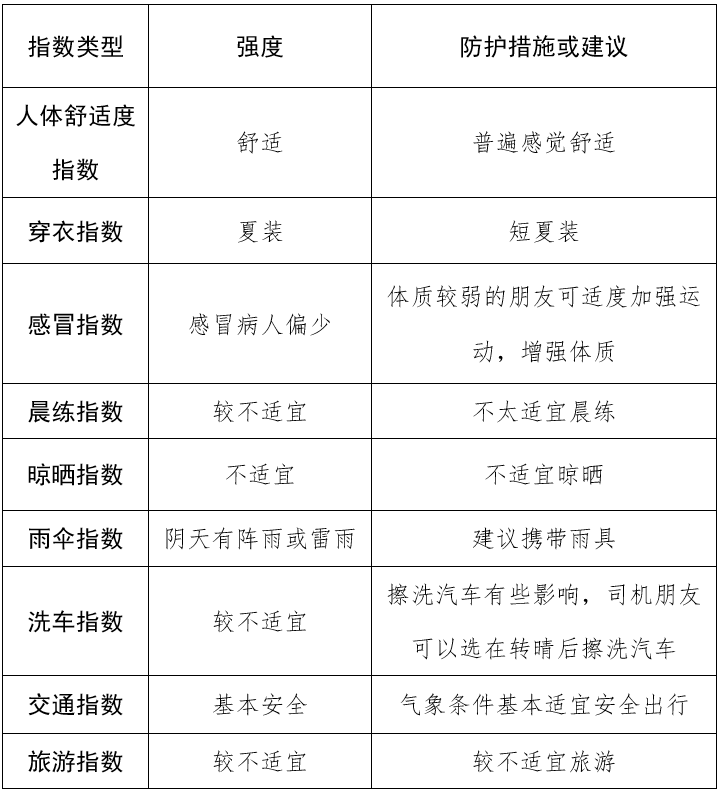
未来24小时生活指数预报

未来三天天气逐渐转好,本轮降雨过程接近尾声,阳光即将回归,气温持续升高,最高气温将回归到30℃以上,周末适宜出行游玩,请注意做好防晒工作。
7月14日(周五):小雨转阴天间多云,气温21~30℃;
7月15日(周六):多云,气温21~32℃;
7月16日(周日):多云间晴,气温21~34℃。

来源:温江气象
编辑:赵术君
审核:陈倩
0
评论