天气早知道丨阵雨来访 外出勤带雨具
来源:温江融媒
2023年07月03日 08:30
7月3日,预计我区白天阴天间多云有阵雨或雷雨,雷雨时伴有4到6级阵性大风,外出请带好雨伞,气温舒适,早间最低气温23℃左右,白天最高气温29℃左右。


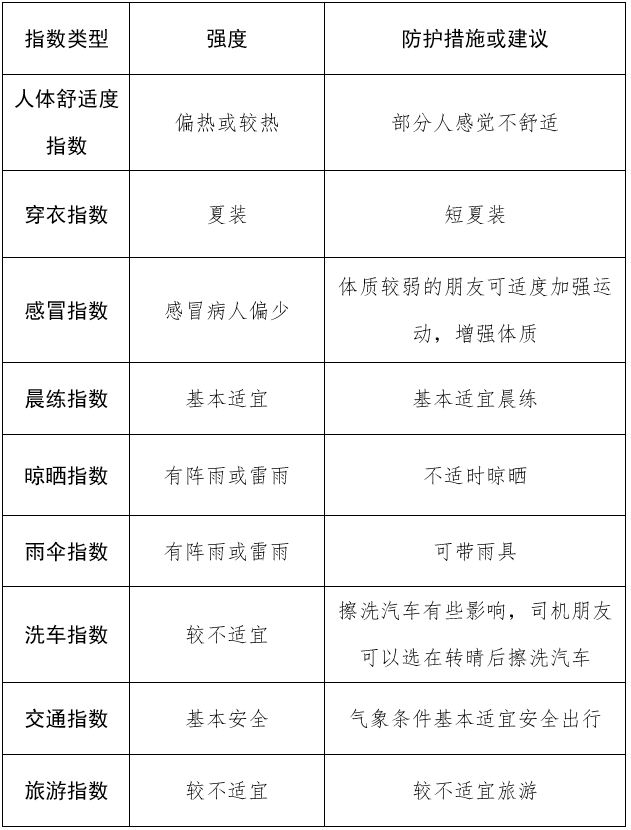
未来24小时生活指数预报

未来三天我区整体以多云间阴天气为主,天气平稳,阳光常见,气温逐渐回升,适合外出旅行。
7月4日(周二):分散阵雨转多云间阴,气温21~32℃;
7月5日(周三):多云间晴,气温19~33℃;
7月6日(周四):多云间阴有分散阵雨,气温22~33℃。

来源:温江气象
编辑:杨有
审核:陈倩
0
评论