天气早知道丨云层散开 天气转好
来源:温江融媒
2023年06月30日 08:30
6月30日,预计我区多云间阴,阴晴相间,阳光透过云层而来,紫外线较强,外出做好防晒补水。早间最低气温23℃左右,白天最高气温32℃左右。


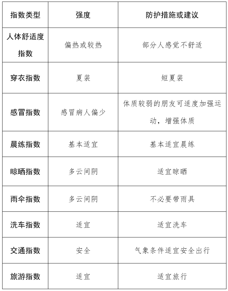
未来24小时生活指数预报

未来三天我区整体以阴天天气为主,7月2日前后有一次明显的降雨天气过程,需注意防范强对流天气带来的不利影响。
7月1日(周六):多云间阴,午后有分散阵雨或雷雨,气温25~32℃;
7月2日(周日):阴天有中雨,气温24~31℃;
7月3日(周一):阴天有中雨到大雨,个别地方暴雨,气温24~29℃。

来源:温江气象
编辑:赵术君
审核:陈倩
0
评论