天气早知道丨阴天间多云 气温逐步回升
来源:温江融媒
2023年06月29日 08:30
6月29日,预计我区阴天间多云,气温逐步回升,小伙伴们外出做好防暑防晒。早间最低气温23℃左右,白天最高气温32℃左右。


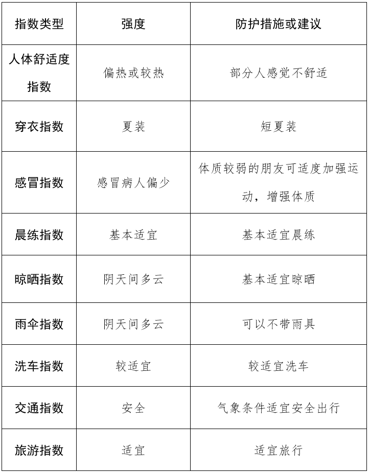
未来24小时生活指数预报

未来三天我区整体以多云天气为主,7月1日左右雨水再次来临,午后易出现雷雨天气,外出请带好雨具,以备不时之需。
6月30日(周五):多云间晴,气温23~34℃;
7月1日(周六):多云间阴,午后有分散阵雨或雷雨,气温24~33℃;
7月2日(周日):阴天有中雨到大雨,个别地方暴雨,气温23~30℃。

来源:温江气象
编辑:赵术君
审核:陈倩
0
评论