天气早知道丨晴热模式开启 注意防暑降温
来源:温江融媒
2023年06月25日 08:30
今日天气提示
6月25日,预计我区多云间晴,烈日炎炎,气温持续上升,白天紫外线强,外出还需注意防晒补水。早间最低气温21℃左右,白天最高气温33℃左右。
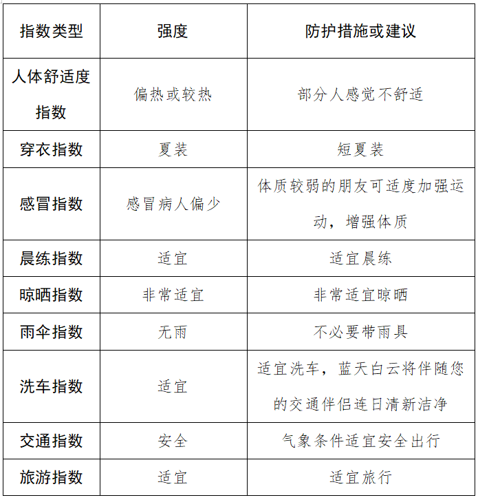
未来24小时生活指数预报
天气趋势
未来三天我区以多云天气为主,在阳光的加持下,气温继续维持在高位,午后体感偏热,紫外线等级较强,需要做好防晒防暑工作。28日前后有一次较明显的降雨,需注意防范强对流天气带来的不利影响。
6月26日(周一):多云间晴,气温22~33℃;
6月27日(周二):多云,夜间有阵雨或雷雨,气温23~34℃;
6月28日(周三):多云有阵雨或雷雨,气温23~31℃。

来源:温江气象
编辑:小米
审核:陈倩
0
评论