天气早知道丨高温暂歇 气温有所下降
来源:温江融媒
2023年06月15日 08:30
6月15日,预计我区阴天有小雨。云层较厚,气温略有下降,体感较凉爽。早间最低气温20℃左右,白天最高气温25℃左右。


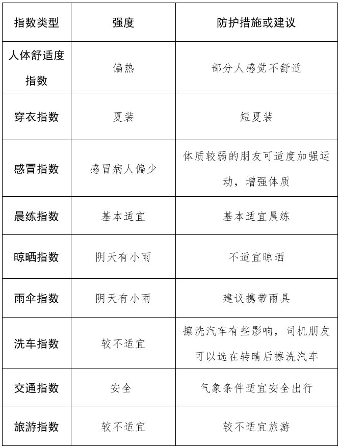
未来24小时生活指数预报

未来三天前期以阴天天气为主,多有小雨袭扰,温度有所下降,体感变得凉快不少,周末气温回升,需做好防晒防暑工作,并及时补充水分。
6月16日(周五):阴天有小雨,气温19~25℃;
6月17日(周六):阴天间多云,有分散阵雨,气温19~30℃;
6月18日(周日):多云转晴,夜间有分散阵雨,气温21~34℃。

来源:温江气象
编辑:赵术君
审核:陈倩
0
评论