天气早知道丨云层相伴 闷热不减
来源:温江融媒
2023年06月01日 08:30
6月1日,预计我区分散阵雨转多云。云层相伴,闷热不减。早间最低气温22℃左右,白天最高气温32℃左右。


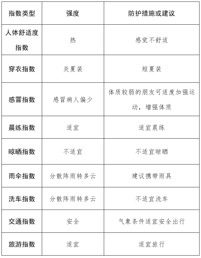
未来24小时生活指数预报


未来三天我区以阴天间多云或分散阵雨天气为主。受降雨影响,最高气温略有下降,但午后体感依然闷热,紫外线等级较强,请做好防暑防晒,并及时补水。
6月2日(周五):阴天间多云有分散阵雨,气温22~31℃;
6月3日(周六):阴天间多云,气温22~28℃;
6月4日(周日):阴天间多云有阵雨,气温20~29℃。

来源:温江气象
编辑:赵术君
审核:陈倩
0
评论