天气早知道丨阳光值守 气温上升
来源:温江融媒
2023年05月12日 08:30
今日天气提示
5月12日,预计我区白天多云间阴,天空逐渐明朗,阳光回归,气温明显回升。早间最低气温18℃左右,白天最高气温28℃左右。
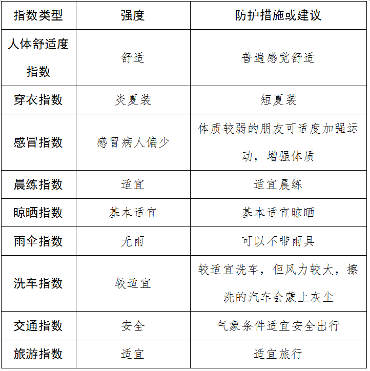
未来24小时生活指数预报
天气趋势
未来三天我区整体以多云天气为主,天气状况平稳,气温逐步上升,阳光明媚,适宜外出活动旅游,但紫外线较强需做好防晒,早晚气温不高,请合理调整着装。
5月13日(周六):阴转多云,气温15~29℃;
5月14日(周日):晴间多云,气温15~30℃;
5月15日(周一):多云间阴,气温18~28℃。

来源:温江气象
编辑:小米
审核:陈倩
0
评论