天气早知道丨阴云当空 气温下降
来源:温江融媒
2023年05月08日 08:30
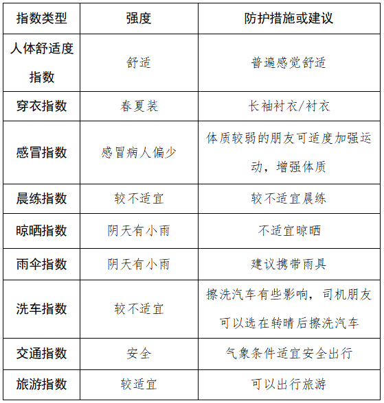
5月8日,预计我区白天阴天有小雨,气温下降,注意适时增减衣物,早间最低气温14℃左右,白天最高气温19℃左右。


未来24小时生活指数预报


未来三天以小雨天气为主,初夏时节,易出现短时强降雨及阵性大风,请注意降雨天气过程带来的不利影响,同时适时增减衣物并勤带雨具。
5月9日(周二):阴天有小雨,气温13~18℃;
5月10日(周三):小雨转阴天,气温13~20℃;
5月11日(周四):阴天间多云,气温14~25℃。

来源:温江气象
编辑:赵术君
审核:陈倩
0
评论