天气早知道丨气温满减 晴雨交替
来源:温江融媒
2023年04月20日 08:30
4月20日,预计我区白天多云转阴有雷阵雨,雨量较大,个别地方暴雨。早间最低气温18℃左右,白天最高气温26℃左右。


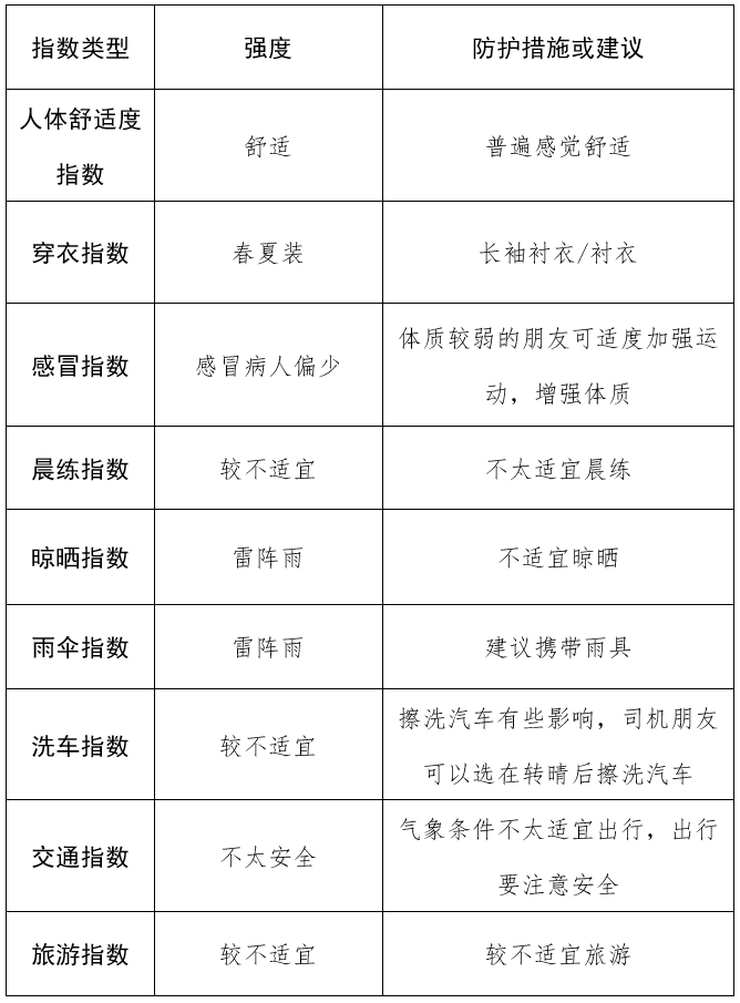
未来24小时生活指数预报


未来三天我区以阴天或阵雨天气为主,受北方低槽和地面冷空气影响,4月21日有一次较明显的降温降雨过程,此次降温幅度较大,持续时间较长,4月23日最高气温将跌至17℃左右。正值春夏交替时节,晴雨转换频繁,气温起伏较大,强对流天气多发,建议大家外出带好雨具,及时增减衣物,并注意防范强对流天气带来的不利影响。
4月21日(周五):阴天有阵雨,气温16~24℃;
4月22日(周六):阴天,夜间有阵雨,气温15~22℃;
4月23日(周日):阴天有分散阵雨,气温13~17℃。

来源:温江气象
编辑:赵术君
审核:陈倩
0
评论