天气早知道丨天气易变 晴雨交加
来源:温江融媒
2023年04月14日 08:30
今日天气提示
4月14日,预计我区白天阵雨转多云间晴,紫外线等级较强,需注意补水防晒,外出可配带雨具。早间最低气温15℃左右,白天最高气温29℃左右,昼夜温差较大。
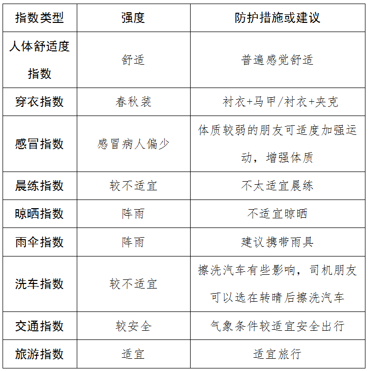
未来24小时生活指数预报
天气趋势
未来三天我区整体以晴和多云天气为主,气温逐步上升,阳光与云朵相伴,最高温度会在30℃以上,午后体感偏热,紫外线等级较强,防晒补水是关键。
4月15日(周六):晴,气温11~31℃;
4月16日(周日):晴间多云,夜间有分散阵雨,气温14~32℃;
4月17日(周一):多云,气温16~33℃。

来源:温江气象
编辑:小米
审核:陈倩
0
评论