天气早知道丨云层增厚 小雨渐弱
来源:温江融媒
2023年04月06日 08:30
4月6日,预计我区白天小雨转多云,小雨渐弱,天空以云层为主。早间最低气温9℃左右,白天最高气温19℃左右。


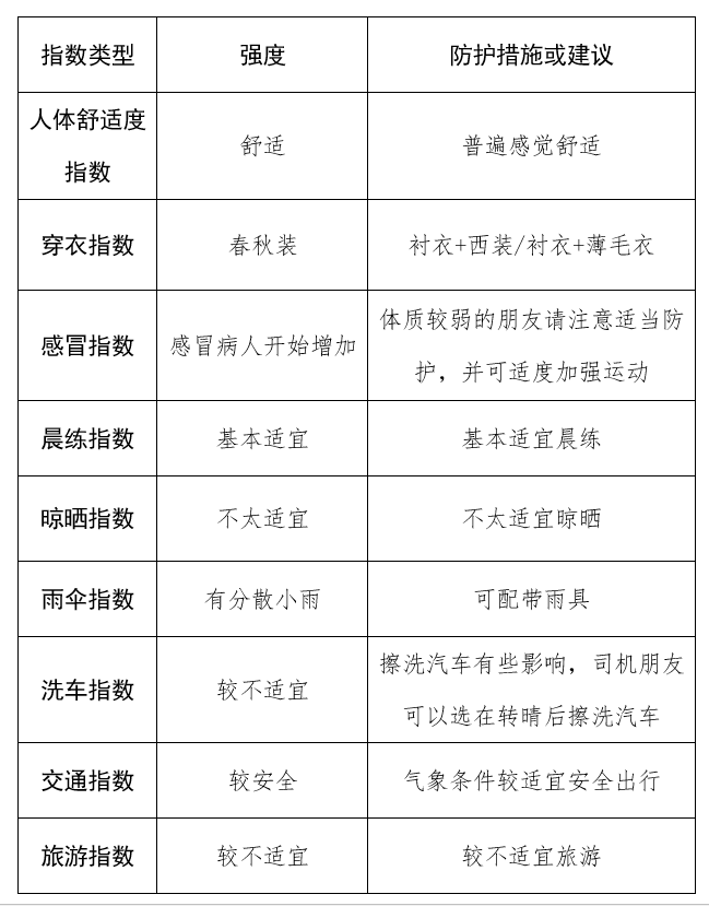
未来24小时生活指数预报


未来三天我区以多云天气为主,天气转好,气温回升,阳光在路上,8日夜间有分散阵雨,建议大家出行需带好雨具,同时合理增添衣物,谨防感冒。
4月7日(周五):晴间多云,气温8~21℃;
4月8日(周六):多云,夜间有分散阵雨,气温8~22℃;
4月9日(周日):多云,气温10~24℃。

来源:温江气象
编辑:杨有
审核:陈倩
0
评论