天气早知道丨多云间晴 早晨局部有雾
来源:温江融媒
2023年03月09日 08:30
3月9日,预计我区白天多云间晴,早上个别地方有雾,蓝天白云,紫外线等级较强。早间最低气温9℃左右,白天最高气温24℃左右。


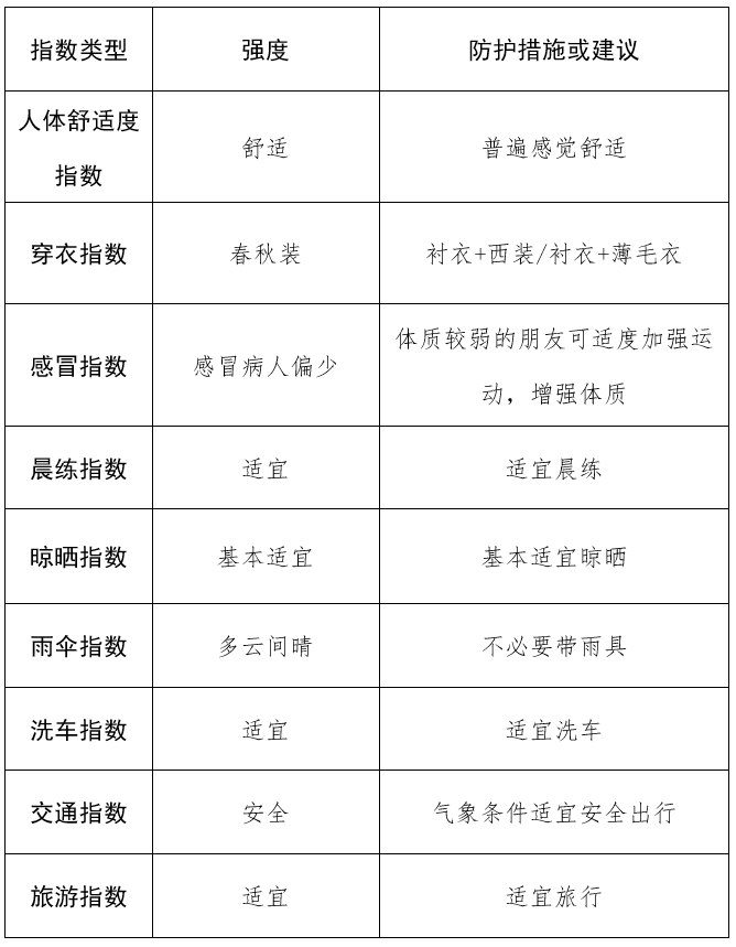
未来24小时生活指数预报


未来三天以多云天气为主,3月11日前后受偏北风影响,有降雨和大风天气,气温有略有下降,需注意增减衣物。
3月10日(周五):多云,气温11~23℃;
3月11日(周六):阴天间多云有阵雨,气温12~21℃;
3月12日(周日):阴天转多云,气温10~19℃。

来源:温江气象
编辑:赵术君
审核:陈倩
0
评论