天气早知道丨天空阴沉 小雨作伴
来源:温江融媒
2023年02月22日 08:30
2月22日,预计我区白天为阴天有间断小雨,天空阴沉,有小雨相伴,外出需带好雨具并合理穿搭衣物。早间最低气温4℃左右,白天最高气温8℃左右。


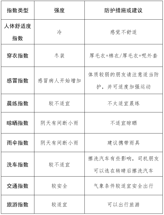
未来24小时生活指数预报


未来三天天气转好,阳光在路上,我区整体以多云天气为主,阳光露面,气温略有升高,大家注意适时增减衣物。
2月23日(周四):多云间阴,气温4~11℃;
2月24日(周五):多云间晴,气温4~17℃;
2月25日(周六):白天多云间阴,气温7~17℃。

来源:温江气象
编辑:赵术君
审核:陈倩
0
评论