天气早知道丨阴天为主 气温略有回升
来源:温江融媒
2023年02月09日 08:30
2月9日,预计我区白天小雨转多云间阴,天气逐渐转好,云层拉开,气温略有回升,早间最低气温7℃左右,白天最高气温14℃左右。


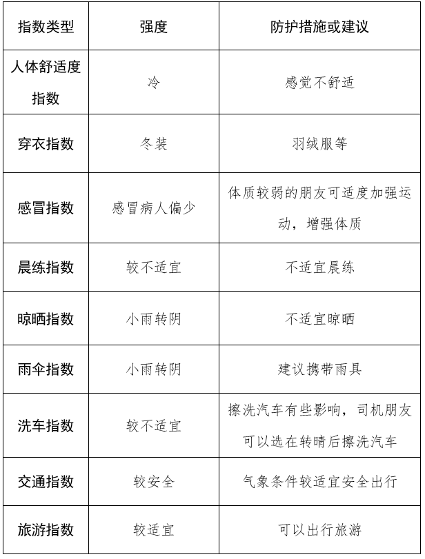
未来24小时生活指数预报


未来三天我区天气以阴天间多云为主,周日前后受弱冷空气影响,有降温和降雨天气,需及时添加衣物,谨防感冒。
2月10日(周五):阴天间多云,夜间有分散小雨,气温6~12℃;
2月11日(周六):阴天间多云,气温8~12℃;
2月12日(周日):阴天有小雨,气温8~10℃。

来源:温江气象
编辑:赵术君
审核:陈倩
0
评论