天气早知道丨阴雨天气持续 注意保暖
来源:温江融媒
2023年02月08日 08:30
2月8日,预计我区白天阴天有分散小雨或小雨,天气依然以阴雨为主,早晚较冷,外出的朋友要注意携带雨伞,同时做好防寒保暖,早间最低气温8℃左右,白天最高气温11℃左右。


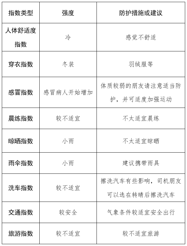
未来24小时生活指数预报


未来三天我区降雨逐渐结束,天气转为阴天间多云为主,早晚温度依然较低,需及时添加衣物,谨防感冒。
2月9日(周四):小雨转多云,气温6~14℃;
2月10日(周五):阴天间多云,气温6~12℃;
2月11日(周六):阴天间多云,气温8~12℃。

来源:温江气象
编辑:赵术君
审核:陈倩
0
评论