天气早知道丨阴有零星小雨 出门勤带雨具
来源:温江融媒
2023年02月07日 08:30
2月7日,预计我区白天天空依旧阴沉,以阴天为主,并有小雨或分散小雨,时不时与亲们来个“亲密接触”,外出的朋友要做好防寒保暖,早间最低气温8℃左右,白天最高气温11℃左右。


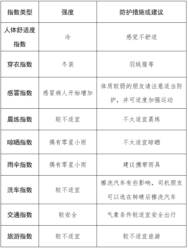
未来24小时生活指数预报


未来三天我区以阴雨天气为主,早晚温度依然较低,需及时添加衣物,谨防感冒。雨天路滑,请注意行车安全。
2月8日(周三):阴天有分散小雨或零星小雨,气温8~11℃;
2月9日(周四):小雨转多云,气温6~15℃;
2月10日(周五):阴天间多云,气温6~13℃。

来源:温江气象
编辑:赵术君
审核:陈倩
0
评论