天气早知道丨气温微降 零星小雨来扰
来源:温江融媒
2023年02月06日 08:30
今日天气提示
2月6日,预计我区白天小雨转阴,低温阴雨天气,夜间到早晨气温较低,市民需注意添衣保暖,预防感冒生病,早间最低气温6℃左右,白天最高气温12℃左右。
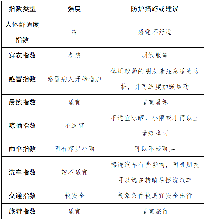
未来24小时生活指数预报
天气趋势
预计未来三天我区以阴雨天气为主,早晚多小雨或分散小雨。早晚温度依然较低,需及时添加衣物,谨防感冒。雨天路滑,请注意行车安全。
2月7日(周二):阴天小雨,气温7~11℃;
2月8日(周三):阴天有分散小雨,气温7~11℃;
2月9日(周四):小雨转多云,气温5~15℃。

来源:温江气象
编辑:小米
审核:陈倩
0
评论