天气早知道丨冷空气已发货 注意保暖别感冒
来源:温江融媒
2023年01月13日 08:30
1月13日,预计我区白天阴天间多云。阳光透过云层而来,珍惜降温前温暖的天气。早间最低气温6℃左右,白天最高气温14℃左右。


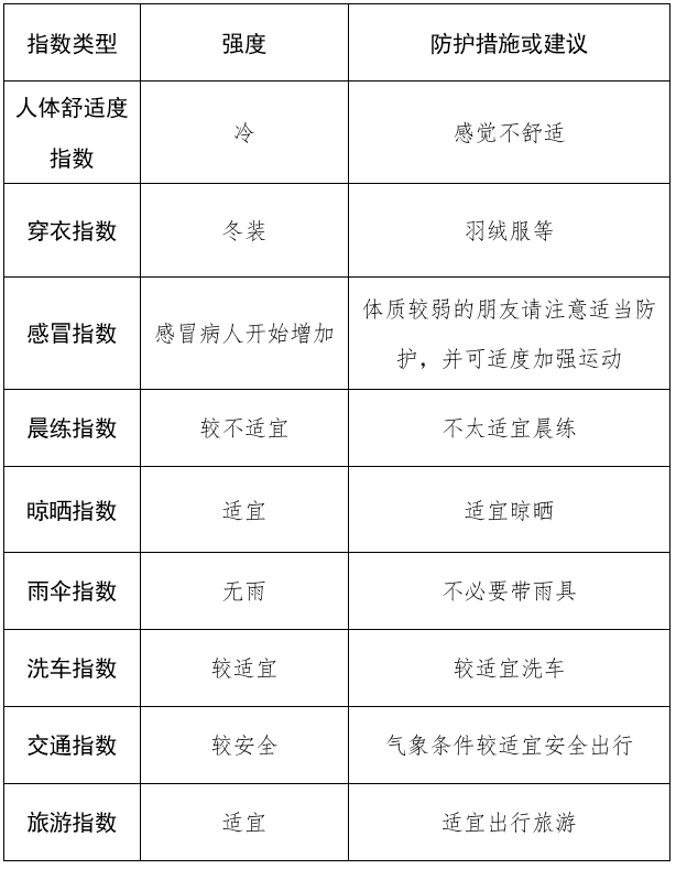
未来24小时生活指数预报


未来三天天气波动较大,1月13日夜间冷空气主力开始抵达,气温逐步降,小伙伴们根据天气变化及时调整着装,做好防寒保暖哦。
1月14日(周六):阴天有零星小雨,偏北风3~5级,气温4~9℃;
1月15日(周日):白天阴天有分散小雨或雨夹雪,气温0~5℃。
1月16日(周一):白天阴转多云,气温-1~5℃。

来源:温江气象
编辑:赵术君
审核:陈倩
0
评论