天气早知道丨多云间阴 天气平稳
来源:温江融媒
2023年01月12日 08:30
1月12日,预计我区白天多云间阴,早晨局部地方有雾,需注意出行安全。早间最低气温3℃左右,白天最高气温15℃左右。


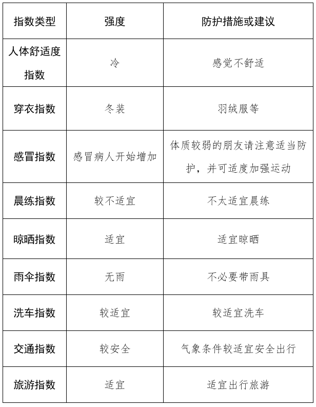
未来24小时生活指数预报


未来三天天气波动较大,受冷空气影响,1月13日傍晚寒风细雨拂面而来,累计降温6~8℃左右,天气又变得阴冷刺骨,做好防寒保暖。
1月13日(周五):阴天间多云,气温7~14℃;
1月14日(周六):阴天有小雨,偏北风3~5级,气温3~9℃;
1月15日(周日):阴天,有分散小雨或小雨夹雪,气温1~5℃。

来源:温江气象
编辑:赵术君
审核:陈倩
0
评论