天气早知道丨早晨局部有雾 阳光偶尔洒落
来源:温江融媒
2023年01月10日 08:30
1月10日,预计我区白天阴天间多云,早晨到上午局部地方有雾,阳光偶尔洒落,短时可见,昼夜温差依旧较大,大家要记得及时添衣,谨防感冒。早间最低气温5℃左右,白天最高气温13℃左右。


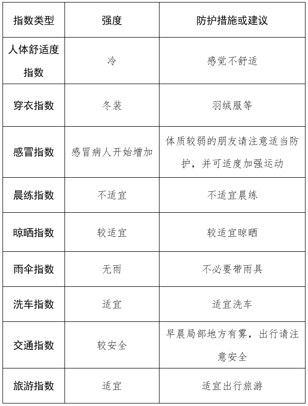
未来24小时生活指数预报


未来三天以前期以多云天气为主,气温平稳。1月12日开始受冷空气影响,天空状况转差,请及时增添衣物,以防感冒。
1月11日(周三):阴天,气温7~13℃。
1月12日(周四):阴天间多云,气温5~16℃;
1月13日(周五):多云转阴有分散小雨,午后有偏北风3~5级,气温6~14℃。

来源:温江气象
编辑:赵术君
审核:陈倩
0
评论