天气早知道丨云层为主 阳光不多
来源:温江融媒
2022年12月29日 08:30
12月29日,预计我区白天云层仍是主角,体感依然湿冷,注意防寒保暖。早间最低气温1℃左右,白天最高气温9℃左右。


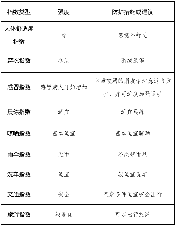
未来24小时生活指数预报


未来三天将在阴天与多云之间切换,期间有分散小雨洒落,体感较冷,早晚温差较大,需注意天气变化,及时增添衣物,以防感冒。
12月30日(周五):阴天间多云,气温2~9℃;
12月31日(周六):阴天有分散小雨,气温5~8℃。
1月1日(周日):阴天间多云有分散小雨,气温3~9℃。

来源:温江气象
编辑:赵术君
审核:陈倩
0
评论