天气早知道丨阴天为主 偶有阳光现
来源:温江融媒
2022年12月28日 08:30
12月28日,预计我区白天阴天间多云,偶有阳光洒落,但云层仍是主角,体感依然湿冷,注意防寒保暖。早间最低气温2℃左右,白天最高气温8℃左右。


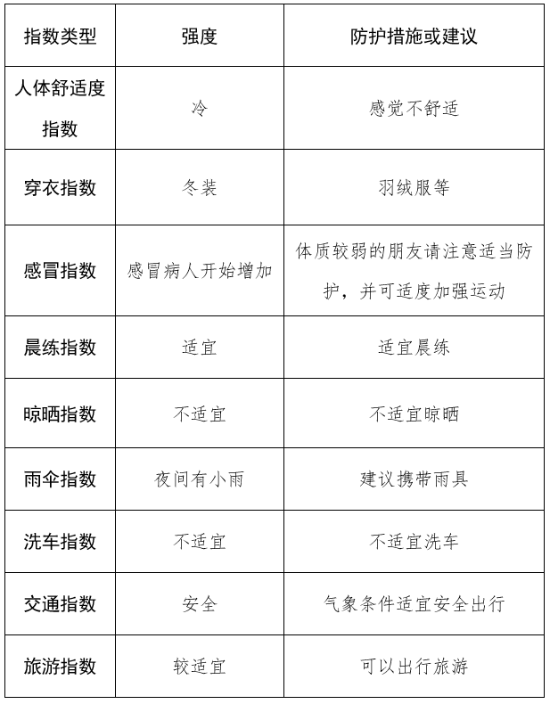
未来24小时生活指数预报


未来三天天空状况以云层为主,阳光缺席,早晚有分散小雨,体感较冷,早晚温差较大,需注意天气变化,及时增添衣物,以防感冒。
12月29日(周四):多云间阴,气温1~10℃;
12月30日(周五):阴天间多云,早晚有分散小雨,气温2~8℃;
12月31日(周六):阴天有分散小雨,气温3~8℃。

来源:温江气象
编辑:赵术君
审核:陈倩
0
评论