天气早知道丨冷空气来袭,防风保暖是关键!
来源:温江融媒
2022年12月15日 08:30
12月15日,预计我区白天阴天,有分散小雨,夜间有冷空气缓慢渗透,风力增大,体感较冷,注意防寒保暖,出门带好雨具。早间最低气温3℃左右,白天最高气温8℃左右。


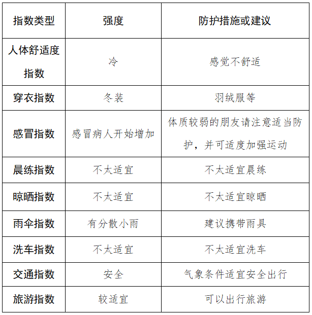
未来24小时生活指数预报


预计未来三天我区有一次明显的降温天气过程,早晚多分散小雨,整体以阴天为主,云层较厚,体感较冷,请注意防寒保暖。
12月16日(周五):阴天,夜间有分散小雨,偏北风3~5级,气温3~8℃;
12月17日(周六):阴天间多云,气温1~6℃;
12月18日(周日):多云间晴,气温-1~7℃。

来源:温江气象
编辑:赵术君
审核:陈倩
0
评论