天气早知道丨降温来袭 注意防寒保暖
来源:温江融媒
2022年11月29日 08:30
11月29日,预计我区白天阴天。天空云层覆盖,大风降温来袭,注意防寒保暖。早间最低气温9℃左右,白天最高气温13℃左右。


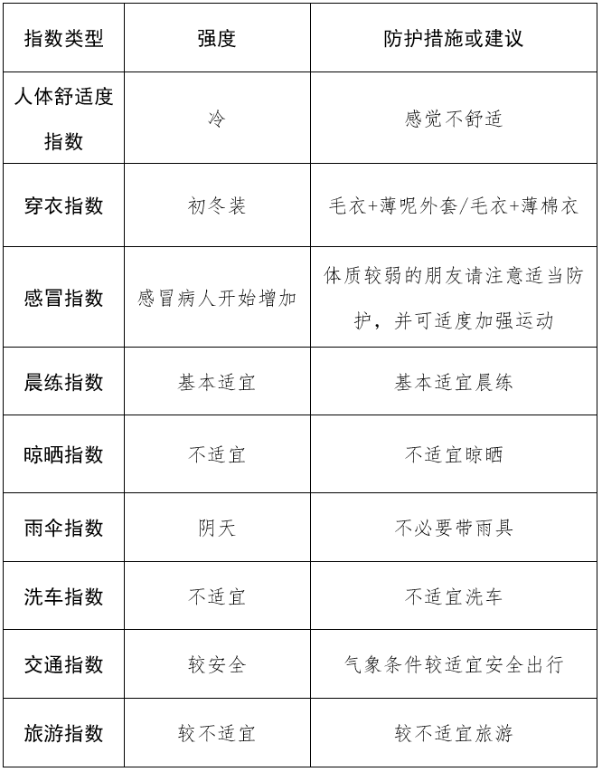
未来24小时生活指数预报


未来三天受北方冷空气持续影响,气温大幅下滑,寒意十足,最低气温将下降至-1℃左右,注意添加衣物,谨防感冒。
11月30日(周三):阴天,偏北风3~5级,气温3~6℃。
12月1日(周四):阴天间多云,有分散小雨,气温0~7℃。
12月2日(周五):晴转多云,气温-1~8℃。

来源:温江气象
编辑:赵术君
审核:陈倩
0
评论